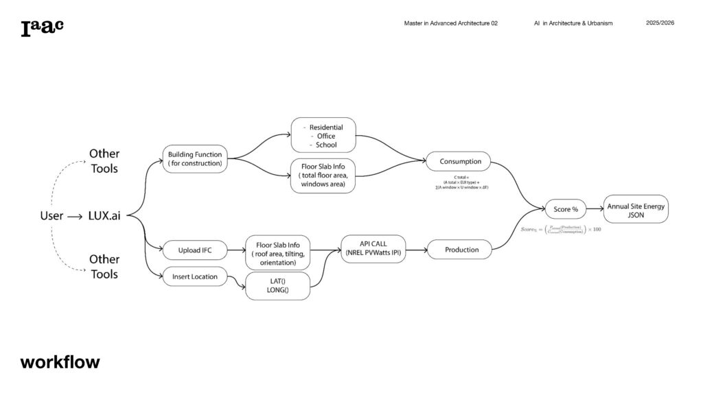
Lux.Ai: a specialized toolset built for the IFCore platform. Our mission is simple: to transform static BIM models into active solar energy assets by automating compliance and yield auditing











Lux.Ai: a specialized toolset built for the IFCore platform. Our mission is simple: to transform static BIM models into active solar energy assets by automating compliance and yield auditing










