Assembled Architecture Seminar
Faculty: Andrea Graziano
Faculty Assistant: Nitsan Mor, Shrey Kapur

Our project explores how architectural intention can be translated into computational logic through the construction of rule-based assemblages. Instead of designing form directly, we designed decision systems.
Component Design and Random Assemblages

Custom Assemblage Method


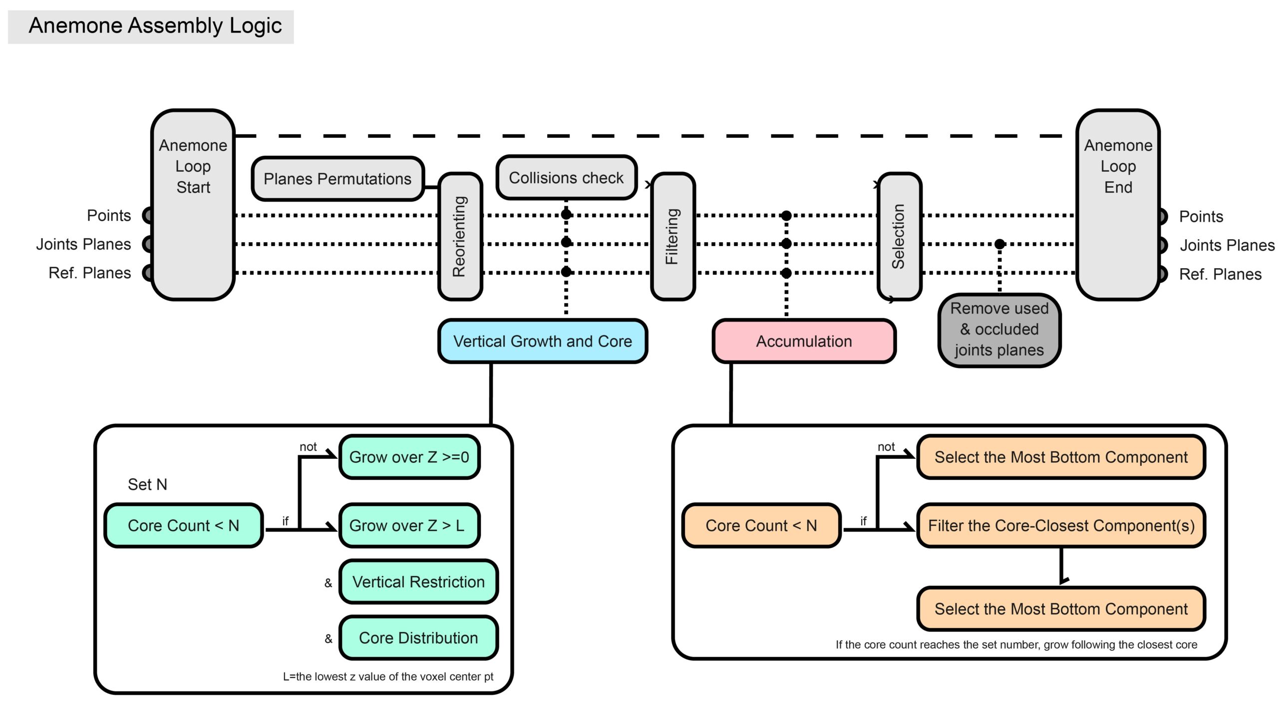
Filtration Logic
The process begins with a filtration logic that controls growth. Aggregation is allowed only above a defined zero-plane, while core restrictions and core distributions regulate density and spatial hierarchy. This establishes a controlled field where expansion is possible but never arbitrary.

Selection Logic
A selection logic then determines how elements attach. Cores are evaluated through proximity lists, and permutations prioritize the lowest Z-values to ensure grounded continuity. This creates an assembly behavior that privileges structural stability and spatial coherence over randomness.

Custom Method Result

Custom Evaluation Method
Evaluation logic introduces self-awareness into the assemblage. Repetition detection prevents redundant configurations, while core-finding and continuity checks ensure that every new addition reinforces structural logic rather than disrupting it. The assemblage becomes iterative and adaptive, capable of recognizing its own patterns.
Repetition Detection Logic

Core Finding and Continuity Logic

Evaluation Datasets
Measuring Assemblages Features



Assemblage Selection


Architecture Feature Development
From this computational ecology emerges an architectural feature: the meta-component. Rather than treating each unit as an isolated block, we defined a higher-order grouping, a repeated cluster of assemblages operating as a coherent spatial entity. This meta-component becomes the true architectural actor, capable of scaling, repeating, and adapting to contextual demands.

Privacy Gradation and Openings Placement


Circulation and Terrace

Circulation and Terrace


