
Typical Barcelona block layout
Alternative zoning generation
Data Strategy
Parameters that drive the design

Height
Permeability
Zoning Selection
Component permutations
Component A-D

Component combinations
Highlighting the collisions

Component permutations
Component A-D position 0 all rotations

Component A Component B Component C Component D
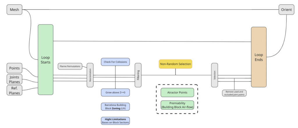
Custom Assemblage Logic

Custom Assemblage
Height Boundary Box / Zoning Generation

Component Custom Assemblage

Assemblage Method
Filters and constraints
Outside Boundaries
Below 0
Collisions

Aggregation Process
GIFS NEED TO BE ADDED
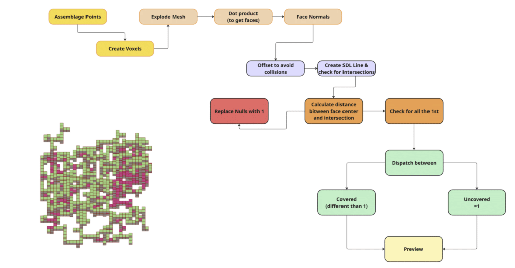
Evaluations
Covered & Uncovered

Evaluation Criteria
Uncovered Rooftops ratio

Covered Roofs
——————————->
Uncovered Roofs
——————————->

Evaluation Criteria
Terrace Privacy ratio

Inaccessible rooftops
——————————->
Private space
——————————->
Public
——————————->

Evaluation Criteria
Balconies

Balconies
——————————->

Measuring assemblages features

Model Catalogue






