A Model for Connected Stewardship

Context
The Montseny landscape is shaped by terraced slopes, a system that historically functioned as both agricultural infrastructure and ecological stabilization.
These terraces were carefully constructed to retain soil, slow water, and create productive microclimates along steep terrain. Stone walls regulate moisture. Layered planting stabilizes slopes. In this system, humans play a key role in maintaining the balance.
As agricultural lifestyles shift and rural populations decline, that steady maintenance rhythm disappears. Without it, terraces erode slowly, walls dry, soil compacts, biodiversity declines and shrub encroachment increases fire risk.
This project identifies the key drivers of terrace abandonment and proposes a model that reconnects contemporary lifestyles with long-term ecological stewardship.
As a case study, it examines a site within the Montseny National Park buffer zone at the transition between historical dry-stone agricultural terraces and mixed Mediterranean oak woodland. This partially abandoned site is located within the upper Tordera watershed and reflects a long history of soil and water management.

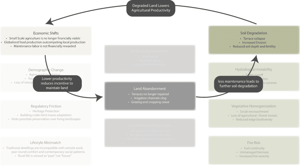
Drivers of Terrace Abandonment

Economic Viability

Lifestyle Incompatibility

Fire Risk

Project Aim
The aim of this project is to invite people back to the land by shifting from a full-time agricultural model to a hybrid remote work and land stewardship model.
Instead of relying solely on continuous farm productivity, the system combines simplified, low-maintenance agricultural strategies with reliable digital infrastructure that enables stable remote income.
It integrates remote work rhythms with seasonal stewardship tasks, aligning livelihood with landscape care.
And through an embedded education system, it equips newcomers with the knowledge required to responsibly manage terraces.
Together, this model lowers the barrier to habitation while restoring ecological stability.


3- Part Intervention
Part 1: Designing for Part-Time Land Stewardship
Instead of relying on the land for income, residents work remotely in external economies while living on-site.
With the introduction of reliable digital infrastructure and simplified maintenance systems, stewardship becomes compatible with contemporary work patterns, allowing the landscape to be maintained without depending on agricultural profitability.
The first move is to redesign the landscape to require less constant labor.
Terraces must tolerate absence and only need intervention at key moments.
The system shifts toward perennial structures – trees, shrubs, and self-seeding ground cover – organized as semi-autonomous terrace cells with built-in redundancy.
If a week is missed, nothing collapses.
Instead of maximizing yield, the design prioritizes soil stability, water retention, and long-term resilience.
The result is a landscape calibrated to remote work rhythms rather than full-time agriculture.

Part 2: Seasonal Intelligence Tutor (IDSS)
A key barrier to renewed habitation is the loss of stewardship knowledge.
The IDSS, an Intelligent Decision Support System, bridges this gap by translating ecological signals into clear, prioritized seasonal actions. It is equipped with embedded landscape knowledge, climate data, access to on-site monitoring systems, and awareness of residents’ available time to inform context-specific decisions.
Rather than requiring expertise, it guides residents through observe, interpret, act, and adjust cycles aligned with winter dormancy, spring activation, summer stress, and autumn repair.
Through seasonal briefings and retrospective learning, it builds land literacy over time, giving remote workers the confidence and structure needed to steward the land without becoming full-time farmers.
Outcome
The Seasonal Intelligence Tutor transforms variability into shared, prioritized action, converting intermittent attention into coordinated, low-intensity stewardship.

Part 3: Human / Land Interface
Coworking Spaces as Observation Outlooks
Remote work tends to separate cognition from ecology resulting in sedentary digital work and ecological neglect. This project embeds coworking spaces directly into productive systems.
Operational Logic
- Continuous Ecological Visibility – While remote working, inhabitants have views of the terrace landscape, live soil moisture readings, irrigations flow indicators, climate readings from greenhouses, etc.
- Micro-Interventions – Stewardship is distributed across the day so that small acts prevent large system failures in the form of “micro-breaks” i.e 5 minutes – open / close greenhouse vents, 10 minutes – check irrigation line, 15 minutes – harvest greens, etc.
- Rotational Knowledge Structure – Roles rotate seasonally to spread ecological knowledge, tolerate absence, prevent burn out and grow collective intelligence.
Outcome
Remote work is transformed into continuous ecological participation so that knowledge, labor and landscape function as one daily integrated practice.

Monitoring Success
Sporophyte Density Monitoring Protocol
Using LiDAR-enabled ROMI phenotype scanners in connection with their cell phones, residents scan fixed 10 cm² plots within selected terrace cells. These scans measure sporophyte density as an indicator of sustained wall moisture and successful fertilization cycles.
Scanning follows a seasonal protocol: early winter to confirm seta emergence, late winter to early spring for density counts during capsule maturation, late spring to measure peak density, and a final dormancy scan to establish a summer stress baseline.
Plots are located at hydrologically sensitive points- stone walls, terrace edges, and moisture-retentive zones- where moss acts as an early-warning signal for system stability.
In this way, monitoring becomes distributed, repeatable, and directly tied to ecological function.

